Institute of Art Design + Technology Dún Laoghaire
Ireland’s Campus for the Creative Industries

Jack Whittle 

BSc [Hons] Creative Media Technologies

I am a Fourth Year CMT Student at IADT. I have really enjoyed my time during the four years of studying the CMT Course. This has allowed me to learn a range of practical skills including how to better edit videos, how to wire multiple different types of circuits along with many other skills that I will continue to use in the future. My main interests and hobbies are playing video games, cooking and making and editing videos/creating content.

Disability Pinball Machine

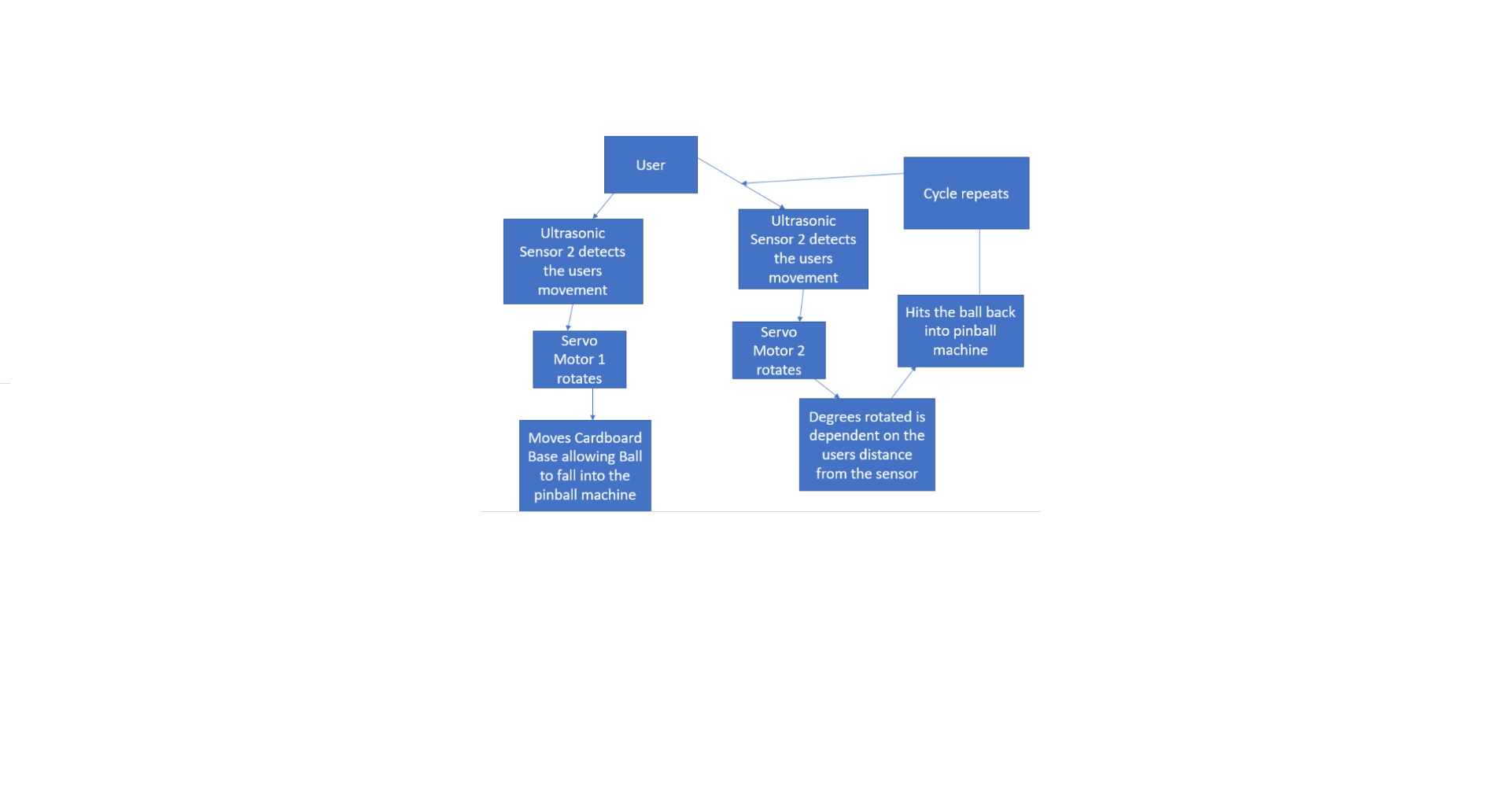
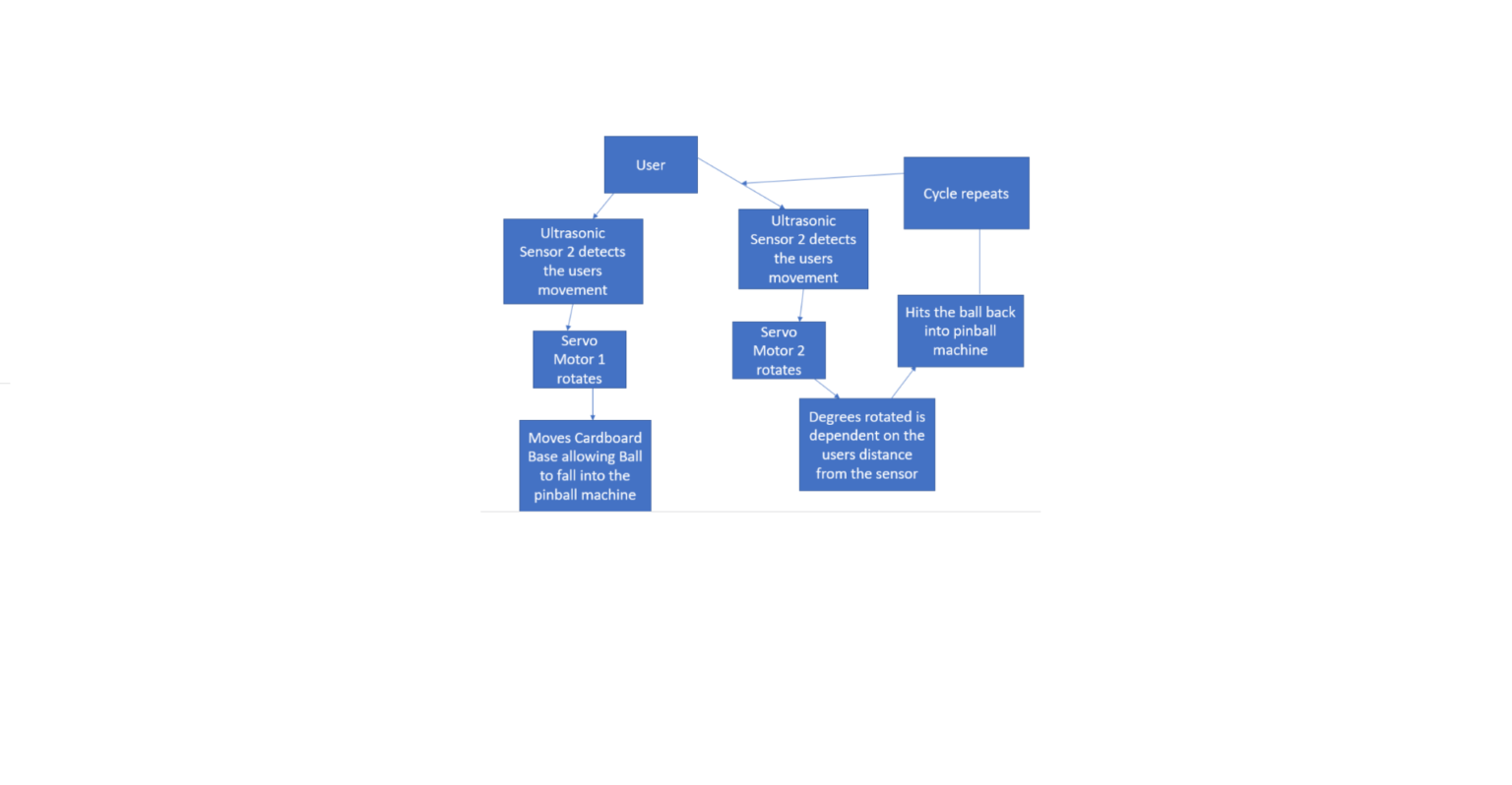
My pinball machine project is designed to be playable by both able and disabled people. This was achieved by having two motors, one which releases the pinball into the machine and then the second which hits the ball back into the device, both of which are activated by two different ultra sonic sensors. This levels the playing field between people with and without disabilities so that both groups can play the game on an equal basis.


Disability Pinball Machine Thesis

My thesis outlines the stages of work involved in designing and assembling the pinball machine. The components which were used throughout each stage of the building of the project were detailed and how the finished design of the pinball machine structure was created including the materials used to make it. The software code used to rotate each of the servo motors in the specific required degrees for the machine to work and the testing that was done to achieve this along with the distance at which the sensors would detect the users movement is outlined.
Details of how and why necessary improvements like the addition of a second motor and second sensor being included in the final project version are outlined in the thesis and the necessary changes to the code used were made.