Institute of Art Design + Technology Dún Laoghaire
Ireland’s Campus for the Creative Industries

Fernanda Alves 

MSc User Experience Design

Hi, I'm a UX designer with a background in visual arts, graphic design, and front-end development. I love making technology better for people. To me, it's essential that products and services are developed with users in mind to create truly meaningful experiences. With the rise of technologies like generative AI, we need to find new ways to enhance this connection. Curiosity, empathy, and problem-solving are at the heart of UX design, but it’s crucial to make sure we’re solving the right problems. That’s where my analytical skills come in, helping to pinpoint and tackle the real issues effectively.

Project Description

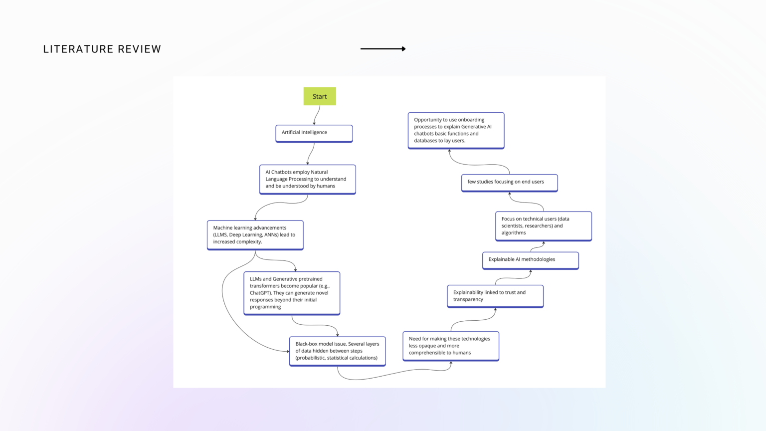
This research focused on enhancing the transparency and trustworthiness of AI systems, particularly chatbots like ChatGPT. Explainable AI (XAI) is an emerging field dedicated to helping users understand and trust AI decisions.
However, there is still much to learn about how to effectively communicate these AI processes to users.
To address this gap, this project investigated the use of onboarding processes to improve trust, acceptance, and perceived usability of AI chatbots.


Onboarding in AI Chatbots: Explaining for Trust

This research examined how onboarding screens in AI chatbots, based on explainable AI concepts, affect user trust, satisfaction, and usability. Through an A/B test, two versions of a chatbot were created—one with onboarding and one without. Although no statistical evidence supported the hypotheses, qualitative findings highlighted some positive effects of onboarding, such as improved accuracy, perception, performance, and usability. These results suggest that effective onboarding should also consider the complexity and timing of explanations and users' expertise. Future research should explore which specific onboarding aspects are most beneficial.