Institute of Art Design + Technology Dún Laoghaire
Ireland’s Campus for the Creative Industries

Ana Paula N. Borges 

BSc [Hons] Applied Psychology

Ana Borges is a graduate of the Applied Psychology class of 2022. Her studies focused on the application of psychological concepts and methods to solve everyday problems. Throughout her four years in IADT, Ana has developed a keen interest in social psychology, abnormal psychology, transpersonal and positive psychology. This has given her a greater understanding of the ways people behave in everyday life. Following these interests, Ana aims to pursue a career in the helping and care professions. Ana’s major research project, titled “Building a Third Culture - the Lived Experience of Successful and Unsuccessful Intercultural Relationships”, is summarised below.

Project Description

This qualitative project utilised online forum posts to explore the factors that contribute to successful and unsuccessful outcomes in romantic interracial and intercultural relationships, along with whether third culture building (Casmir, 1993) benefits these relationships.


Project Objectives

According to The Irish Central Statistics Office, 645,500 non-Irish nationals were living in Ireland in 2021 (CSO, 2021), a 20.5% increase from 2016 (CSO, 2016). This increase in immigration has caused a rise in romantic intercultural relationships. Couples in these relationships can be subjected to additional stressors due to cultural differences. These stressors can include differences in race, religious and cultural norms, family involvement, coping strategies and many others. According to the literature on interracial relationships, there is a growing consensus that interracial and intercultural couples experience less satisfaction within relationships due to these stressors. Unfortunately, the majority of previous research drew a focus on intercultural relationships from a negative perspective (Seshadri & Knudson-Martin, 2012, Wong & Penner, 2018; Brooks, 2021). It is therefore important to build knowledge and understanding of how these couples successfully manage interpersonal differences, and in turn, highlight the relationship factors that lead to both successful and unsuccessful relationship outcomes. The current research study investigates whether the third-culture building model benefits or hinders these relationships. This research study investigated how intercultural couples from different cultures and backgrounds, develop strong, meaningful relationships despite prevailing differences.


Project Outcomes

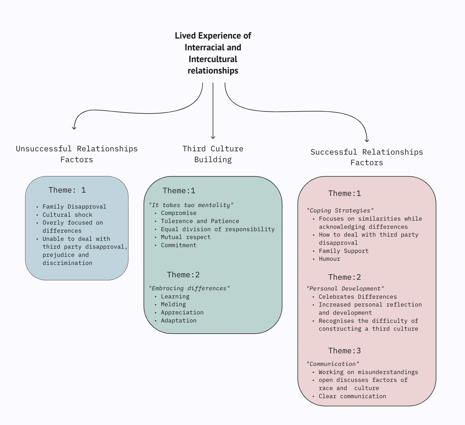
Six main themes and 23 subthemes were identified relating to unsuccessful relationship factors, successful relationships factors, and evidence of third culture building. Under unsuccessful relationships factors, the subthemes of ‘family disapproval’ and ‘unable to deal with third-party disapproval’, ‘prejudice and discrimination were obtained from literature on family disapproval and invalidation (Christoforou, 2021; Franco et al., 2018) whereas ‘cultural shock’ and ‘overly focused on differences’ were inductively obtained from the data. Under, Third culture building two main themes were obtained: “It takes two mentality” with the subthemes of compromise, tolerance and patience, equal division of responsibility, mutual respect and commitment. “Embracing differences” contains the subthemes of learning, meddling, appreciation and adaptation to a partner’s culture, these were obtained from Casmir, (1993) and Hopson et al., (2018). Successful relationship factors consist of three themes “Coping strategies” identified by Seshadri & Knudson-Martin, (2013) and Bustamante et al,. (2011), “communication” and “personal development”. Subthemes under coping strategies were; focusing on seminaries while acknowledging differences, how to deal with third-party disapproval, family support and humour. "Communication” subthemes include; working on misunderstanding, open discussion of race, culture and discrimination. And lastly “personal development” includes; celebrating differences, increased personal reflection and development and recognising the difficulty of constructing a third culture. A summary of the themes and corresponding subthemes is represented in the thematic map displayed here.