Institute of Art Design + Technology Dún Laoghaire
Ireland’s Campus for the Creative Industries

Torna Johnston 

BSc [Hons] Applied Psychology

Hello! My name is Torna, I'm from Wexford. I'm a mature student I previously studied and worked in Intellectual Disability Nursing before deciding to pursue things in psychology. I got into the area of psychology through a mixture of personal interest and my experiences both in nursing and my own life experiences. I am looking to hopefully focus into the area of clinical psychology leading on from my course

Project Overview

Despite the abundance of the research into social skills training (SST) regarding schizophrenia, there is a scarcity of research regarding sustained communication of SST when examining the area of students in post-secondary school education.
The present study focuses on examining how sustained communication as a form of SST operates with students in post-secondary school educational settings. Previous studies focus on either enhancing various treatments SST provides for negative symptoms of schizophrenia with a large bulk of studies examining the flow and effect of sustained communication in students with schizophrenia.


Project Aims

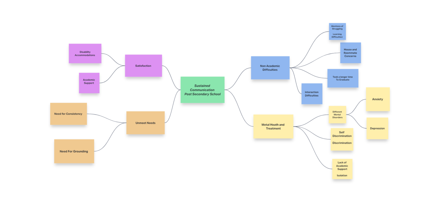
My thesis aims to help provide both information and insight in these student’s lived experiences through the examination of online forum posts on the various experiences of students both past and present in the areas of academic and non-academic environments it also set out to discover if discrimination played a role in reduce the efficacy of sustained communication of SST from the student’s experiences.
The present study also attempts to fill the gap regarding examining post-secondary school education effect on students with schizophrenia through sustained communication SST while attempting to understand the effect of discrimination has how healthy forms of sustained communication develops
The specific research questions are:
1. Does sustained communication help students with schizophrenia have better academic and non-academic progress in post-secondary school education?
2. Does discrimination play a role disrupting sustained communication in students with schizophrenia?


Thesis Title and Description

Investigating the Efficacy of Social Skills Training in Creating Sustained Communication in Post-Secondary School Students with Schizophrenia

This project attempts to address a gap in knowledge of how post-secondary school students with schizophrenia
This was done through qualitative research by analysing online forum posts of students with schizophrenia.
A total of ninety forum posts from 19 threads on three different websites were analysed and coded based on criteria, the participants were recruited using convenient sampling. The study employed a qualitative research design.
The study employs a mix of hybrid, a thematic analysis the data was analysed and examined


Project Focuses

The present study highlights several theoretical implications along with practical applications.
The study’s findings contribute to literature on schizophrenia and sustained communication of SST while in tandem giving an understanding of how students with schizophrenia used sustained communication in both non-academic and academic environments.
From this study it is clear the challenges and difficulties these students face which means that students need consistent and extensive support in social, academic, and psychological areas of post-secondary school education to help promote better social skills training beyond their therapy sessions through
sustained communication.

Emotional support such as counselling to help reduce levels of stress, anxiety, and depression may also be needed to help create a reduction in negative symptoms to create an environment of sustained communication to flourish among the students